![]() |
|
比裁员更狠!江苏大型建企“全员息岗”,逼员工自己走人。
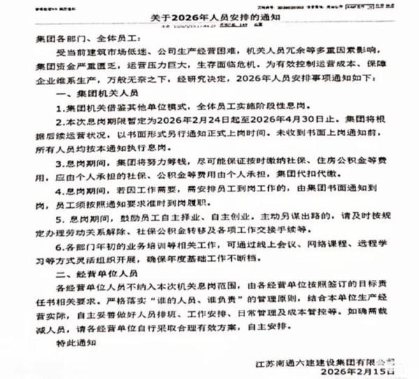
“全员息岗”内幕:不发工资、社保自缴,逼员工自己走人 开工第一天,你收到的不是开门红包,而是一纸“息岗”通知。这不是段子,是2026年2月24日,江苏一家注册资本超过6亿元、成立25年的大型建设集团,发给全体机关员工的真实文件。 通知白纸黑字写着:受市场低迷、经营困难影响,集团机关全体员工从2月24日起“阶段性息岗”,暂定到4月30日。息岗期间,公司只“尽可能”代缴社保和公积金,个人该出的那份钱还得自己掏。最扎眼的是第五条:“鼓励员工自主择业、自主创业。”
根据《劳动合同法》,企业如果大规模经济性裁员,需要支付“N+1”的经济补偿。而“息岗”呢?公司只需要承担社保的单位缴纳部分,连最低工资都可以不用发。对于这家江苏建企来说,让上千号机关员工回家“歇着”,每个月能省下巨额的人力成本现金支出。那句“鼓励自主择业”,翻译过来就是:公司养不起你了,你自己去找出路吧,如果你主动提离职,正好省了赔偿金。有业内人士一针见血:这就是变相的“逼退”,用时间换空间,用最低的成本完成人员的“优化”。员工被置于一个两难的境地:干等着,没有收入,社保个人部分还是笔固定支出,坐吃山空;主动走人,正合公司心意,一分钱补偿都拿不到。 你以为这只是江苏一家企业的个例吗?那你就把建筑行业的寒冬想得太简单了。
这把火,早就烧遍了全国。就在2026年1月,北京一家建工集团发布了几乎一模一样的通知。原因是“宏观经济下行压力、公司负责人长期空缺、主要客户项目长期停滞”,公司决定自1月6日起全面停工停产,全体员工待岗至6月30日。待遇是:第一个月发原工资,从第二个月起,按北京市最低工资标准的70%发放生活费。算下来,扣除社保公积金后,到手可能不足两千元。上海一家中字头建筑企业的区域公司也没能幸免。
“息岗”、“待岗”、“人才沉淀池”、“负激励”……建筑行业在2026年展现了惊人的“造词”能力。这些新名词万变不离其宗,核心就一个:用尽可能低的法律风险和财务成本,让员工离开。为什么这些曾经风光无限、动辄承接地标建筑的大型企业,如今连工资都发不出来了?数据不会说谎。根据国家统计局发布的数据,2026年2月,建筑业商务活动指数为48.2%,比上月又下降了0.6个百分点,连续处于收缩区间。这意味着整个行业的景气度在持续下滑。把时间拉长看,2025年全年,全国建筑企业完成的总产值是30.38万亿元,同比下降了5.43%。更触目惊心的是从业人员数量,直接从事建筑生产经营活动的平均人数为5114.89万人,同比减少了12.97%。超过800万人离开了这个行业。 行业收缩的直接原因,是需求的断崖式下跌。房地产市场的深度调整,让过去占建筑业半壁江山的住宅开发业务急剧萎缩。房子卖不动,新开工项目自然锐减。

江苏建筑集团的“全员息岗”通知。(网络图片)
另一方面,地方政府的债务压力加大,过去那种靠基建投资拉动经济的模式也面临约束,大型基础设施项目的审批和开工变得更为谨慎。项目少了,但建筑企业却一点没少。为了活下去,企业之间陷入了惨烈的“内卷”竞争。以前是拼技术、拼管理,现在是拼谁垫资多、谁报价低。很多项目算下来根本不赚钱,甚至亏本也要接,只为维持现金流和公司运转。这就形成了一个死循环:接项目→垫资施工→回款困难→现金流紧张→为了维持现金流再去接更多可能亏本的项目。 当这个循环转到极限,断裂就发生了。
2026年的开年,建筑行业迎来了一波剧烈的“退场潮”。根据全国企业破产重整案件信息网的数据,仅仅在2026年的1月份,全国就有81家建筑企业进入破产或清算程序。到了2月份,这个数字增加了53家。也就是说,2026年前两个月,全国至少有134家建筑企业倒下了。江苏、广东、浙江这些传统的建筑大省,成了重灾区。更让人心惊的是,倒下的不再只是名不见经传的小包工队。名单里出现了拥有“建筑工程施工总承包特级资质”的行业巨头。安徽同济建设集团,一家年产值曾高达80亿元的企业,在2026年1月8日被法院裁定受理破产重整。江苏中南建筑产业集团,曾位列中国建企500强第8名,同样进入了重整程序。
这场寒冬,冰冻三尺非一日之寒。它是过去十几年房地产狂飙突进后必然的调整,是依赖高杠杆、高周转、粗放式扩张模式的终结。当潮水退去,才知道谁在裸泳。现在,潮水不仅退了,还结成了冰。冰面上,是134家破产企业的名单和无数份“息岗通知”。冰面下,是数以百万计的建筑从业者及其家庭的焦虑与迷茫。建筑行业关联着上下游50多个产业,数千万就业。它的震颤,传导到钢铁、水泥、建材、家居,最终会影响到我们每一个人。那个一纸蓝图就能聚起千军万马、一座城市几年就能拔地而起的狂热时代,或许真的过去了。当下一个春天来临,活下来的会是谁?是那些手握现金、管理精细的企业,还是那些及时转型、切入新赛道的玩家?而曾经在这个行业里奉献了青春和汗水的建设者们,他们的下一站,又会在哪里?这些问题,没有现成的答案,只有时间能给出回应。但唯一确定的是,2026年2月24日那纸“息岗通知”,绝不会是最后一份。

(示意图)
| 当前新闻共有0条评论 | 分享到: |
|
||||||||||
| 评论前需要先 登录 或者 注册 哦 |
||||||||||||
| 24小时新闻排行榜 | 更多>> |
| 1 | 惊曝:习内部讲话突然180度大转弯 |
| 2 | 他自曝睡过杨幂? 传中共高官落马招供 网疑 |
| 3 | 重磅信号!川普一锤定音,习这下慌了 |
| 4 | 深圳情侣激烈房事后 女友险丧命 |
| 5 | 习害怕这个!加总理卡尼曝与习见面 炸裂细 |
| 48小时新闻排行榜 | 更多>> |
| 1 | 惊曝:习内部讲话突然180度大转弯 |
| 2 | 战事急转直下 伊朗内战开打 |
| 3 | 三小时火速官宣 宋平“精准离场” 时间点 |
| 4 | 他自曝睡过杨幂? 传中共高官落马招供 网疑 |
| 5 | 弄巧成拙?美国万万没想到… |
| 6 | 重磅信号!川普一锤定音,习这下慌了 |
| 7 | 中国全是坑 游客被骗到崩溃 |
| 8 | 两会“鸿门宴”登场 传王沪宁家人被习当人 |
| 9 | 深圳情侣激烈房事后 女友险丧命 |
| 10 | 习害怕这个!加总理卡尼曝与习见面 炸裂细 |
| 一周博客排行 | 更多>> |
| 一周博文回复排行榜 | 更多>> |