万维读者网 > 留学移民 > 正文  

留学生的天塌了?北京今年定向选调不招留学生?

www.creaders.net | 2024-11-26 16:23:57  北美留学生观察 | 0条评论 | 查看/发表评论

留学生的天塌了???

打算回国考选调生的留子们天塌了!

近期#2025北京定向选调不招留学生#的话题登上了热搜。

按去年的规则,只要你的毕业时间、学历背景符合要求,不论本硕,均可参与北京定向选调。

而今年,留学生直接被踢出选调名单,狠狠被背刺了一把。

Image

Image

我知道你很急

不过先别急

先搞清楚什么是

定向选调和优培计划

Image

定向选调是北京市为各级党政机关选拔储备优秀年轻干部的一种特殊招聘形式,主要面向国内重点高校的应届毕业生。选调生通常会被安排到基层岗位锻炼,通过一定的实践积累后,有机会进入党政机关的核心岗位。这项政策旨在培养有潜力的管理人才,为未来党政机关的领导层输送新鲜血液。

“优秀管理人才培养计划”(优培计划)则是北京市为企事业单位引进和培养高端管理人才的专项计划。与定向选调不同,优培计划的招聘范围更广,除了国内重点高校的毕业生,也向符合条件的留学回国人员开放。优培计划注重培养符合首都经济社会发展需求的专业化人才,职位涵盖市属企事业单位的管理和专业技术岗位。

通俗来说,定向选调主要是招公务员;而优培计划则聚焦企事业单位的管理和技术岗位。

Image

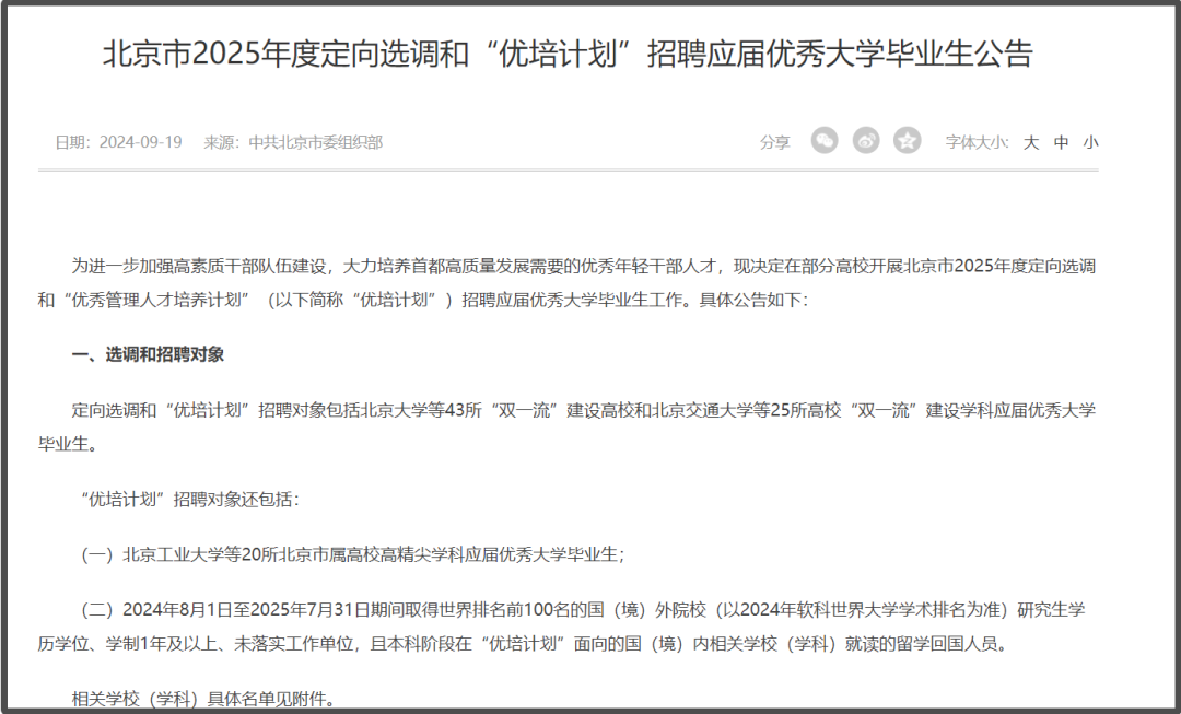
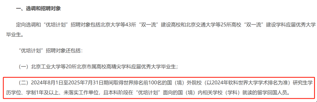
虽然说北京市今年的定向选调生不招留学生了,但是优培计划仍然招留学生。

Image

但是与去年相比,要求也更高了。

  • 一是毕业时间窗口更短:今年只招收”2024年8月1日至2025年7月31日期间”毕业的留学生,而去年的则是招收“2022年8月1日至2024年7月31日期间”毕业的留学生,时间减少了一年!

  • 二是学历限制更加严格:对留学生的要求从去年的”取得世界排名前100名国(境)外院校学位”变成了“取得世界排名前100名的国(境)外院校研究生学历学位”,明确了仅拿到国外本科是不行的,必须是研究生学历。

  • 三是本科阶段要求进一步提高:明确了“且本科阶段在“优培计划”面向的国(境)内相关学校(学科)就读”,也就是说就算是研究生毕业符合,但本科学历不够也不行。

那么,留子们如何判断自己是否符合报考北京优培计划呢?

Image

① 首先,是看学历学制。

与国内毕业学生不同,本次北京“优培计划”对留学生的学历要求为研究生学历,本科毕业的留子先不要急了。

学制上要求1年制及以上,不过现在几乎没有1年制以下的,这条要求也无所谓了。

② 其次,是看毕业时间。

本次“优培计划”对留学生要求的获取学历时间要求为“2024年8月1日至2025年7月31日期间”,与去年相比减少了一年的窗口期。

③ 再次,也是最重要的是看名单:

海本海硕看《世界排名前100名国(境)外院校名单》

这里的Top 100大学并不是单纯的QS排名,而是指由北京人社局认可的Top 100大学。在官方名单中,有87所国(境)外高校符合要求。其中美国高校占大头,共38所。

据官方公告,本次名单的制定更看重学术水平而非国际排名,很多排名不高的大学,也在此次北京人社局认可的Top 100大学名单中。

Image

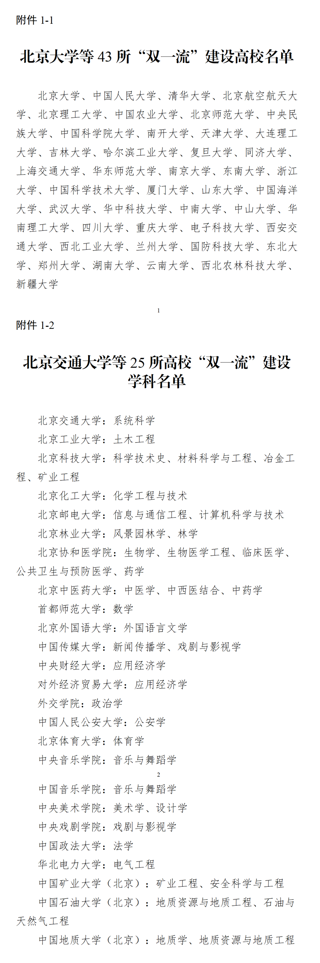
国本海硕留学生,加看《“优培计划”名单》

国本海硕的留学生除了研究生阶段要符合上述名单外,还需要关注今年新增的这份“优培计划”名单。即43所“双一流”建设高校和25所高校“双一流”建设学科。

如果本科阶段不属于名单中的学校,则也无法报名“优培计划”。

Image

④ 最后,除了上述对留学生的基本要求,还要符合以下几个硬性条件:

向下滑动,查看完整招聘条件

(一)具有中华人民共和国国籍;

(二)政治素质好,具有正确的政治立场和政治态度,认真学习习近平新时代中国特色社会主义思想,能够深刻领悟“两个确立”的决定性意义,增强“四个意识”、坚定“四个自信”、做到“两个维护”,自觉在思想上政治上行动上同以习近平同志为核心的党中央保持高度一致;

(三)自觉践行社会主义核心价值观,爱党爱国,有理想抱负和家国情怀,甘于为国家和人民服务奉献;

(四)作风朴实,诚实守信,吃苦耐劳,有较好的人际沟通和语言文字表达能力;

(五)学习成绩优良,最高学历期间必修课程无重修或补考,能如期毕业并取得大学本科及以上学历和相应学位的2025年全日制应届毕业生;国(境)外高校非北京常住户口留学人员应符合《北京市促进留学人员来京创业和工作暂行办法》规定的条件要求;

(六)截至2024年9月,年满18周岁,本科生一般不超过24周岁,硕士研究生一般不超过27周岁,博士研究生一般不超过30周岁;

(七)具有正常履行职责的身体条件和心理素质;

(八)具备下述条件之一(京外高校的非北京生源应届毕业生须具备下述第2项条件):

1.中共党员(含中共预备党员);

2.在选调和招聘高校就读期间,获得过校级及以上“三好学生”“优秀学生干部”或者校级一等及以上学生奖学金;

3.具有参军入伍经历。

报考定向选调的人员还应具备《中华人民共和国公务员法》规定的条件。

定向培养、委托培养的应届毕业生,独立学院毕业生,毕业后申请第二学士学位毕业生,各类成人教育、远程教育毕业生,专升本毕业生不在定向选调和“优培计划”招聘范围内。

有违法违纪违规行为、学术不端和道德品行问题的,或有《中华人民共和国公务员法》和其他有关法律法规规定不得录用或聘用情形的,不得报考。报考人员不得报考录用后即构成回避关系的职位。

Image

虽然今年北京选调对候选人有了更严格的限制,但整体招聘数量较往年增加(共1015人)。

对于符合资格的留学生来说,反而是一个机会。

那么我最开始说先别急,这就来了。

其实留学生报考还是有一定优势的。

本次“优培计划”招收的155个(I类)职位,和221个(II类)职位中,仅有零星的几个要求学历为本科及以上,绝大多数都要求硕士甚至是博士研究生学历。

这也就让很多一年制的海硕在时间上更具有优势和性价比了。

Image

看到这里,您可能会觉得我们的内容与其他公众号可能也差不多。

但最近在炒这个话题的文章或博文却落下了一个非常关键的信息:

时间

根据北京市委组织部发布的《北京市2025年度定向选调和“优培计划”招聘应届优秀大学毕业生公告》指出,本次的北京市定向选调和“优培计划”的报名时间为:

2024年9月25日9:00至2024年9月29日18:00期间

也就是说,今年的报名时间早过了。

不过我们写这篇文章也不是为了批评那些炒冷饭的账号,而是给还想在北京报名的各位同学一些提示:

未来政策趋势:门槛或将进一步提高

通过今年政策和去年的对比,我们可以明显看出,北京对优培计划的留学生筛选标准逐渐趋于严格。

这不仅体现在对学历的要求提高,对本科背景也有了明确限制。

此外,毕业时间的窗口期缩短,也意味着未来的筛选条件可能会更加严苛。

从这些变化来看,优培计划的门槛或将在未来继续提升,留学生群体需要更早规划、提前准备,以避免因为政策变化错失机会。

延毕策略:为未来的机会留出余地

如果你错过了今年的报名,或者因为未能通过笔试、面试而感到遗憾,不妨考虑利用延长学制的方式为自己争取更多机会。具体来说:

  • 如果你的学校允许调整毕业时间,可以申请延毕到2025年8月以后,确保符合下一年度优培计划的毕业时间要求。

  • 延毕的时间可以用来积累更多实习经验或参与研究项目,为自己的简历增添亮点。

  • 调整学制的过程中,需要与学校保持沟通,确保学籍状态和学位授予不会受到影响。

希望每一位留学生都能通过自己的努力,在未来的职业道路上实现更多可能!

持续关注北美留学生观察,未来我们将继续为您更新更多相关信息。

   0


热门专题
1
四中全会
6
美伊冲突
11
大S
2
中美冷战
7
以伊战争
12
洛杉矶大火
3
川普
8
何卫东
13
叙利亚
4
万维专栏
9
AI
14
苗华被抓
5
俄乌战争
10
中共两会
15
美国大选
关于本站 | 广告服务 | 联系我们 | 招聘信息 | 网站导航 | 隐私保护
Copyright (C) 1998-2025. Creaders.NET. All Rights Reserved.