![]() |
|
7月7日,轰动全美的硅谷杀妻案再一次开庭。
不少参与了庭审的网友都称,陈立人出庭时很明显变胖了。
据博主@空空在谈判分享⬇️
辩护律师声明 not guilty(不认罪),同时在法官的确认下,表示 waive time(放弃60天内 speedy trial 的权利)。
没有宣读正式起诉书,被告可以行使放弃宣读的权利。
目前新增的开庭安排为:2025年10月8日,1:35 PM,Department 24 for trial setting(安排审判日程)。
目前官网上还没显示,应该这几天会更新。
安排审判日程是指确定审判的时间安排和流程计划。
比如,正式审判日期、预计审判天数(检察官估算需要几天 presentation、辩护律师估算 defense case 长度)、确认 discovery completion等。
此前陈某参加庭审照片
我们也在此为大家整理了此前6月23日开始3场庭审的重要信息⬇️
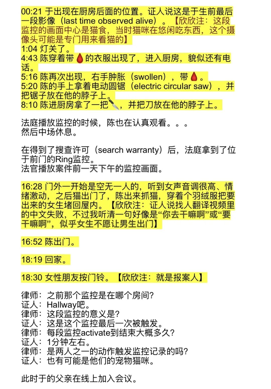
•案发当晚,死者于某向朋友宣布了两人几乎要离婚(breakup)的消息。•案发当天出警的警察在庭上确认,自己当天曾听到报案人指责嫌疑人陈某出轨了前女友。陈某还曾在结婚前向朋友透露,自己犹豫过是否要娶于。•庭审当日,圣克拉拉县侦探罗纳多在法庭上播放了多段来自陈某家中厨房和门口的监控录像。这也是于某留下的最后画面。
图源@甜菜欣欣 版权属于原作者
•警方拍摄的现场画面中,陈满脸血迹、双手肿胀。在他双手被铐住的情况下,仍试图用嘴将死者照片从桌上叼起并摔下,行为令人震惊。•6月25日预审最后一天,陈的前女友出庭作证。她表示与陈作为从小的好友,一直有联系到23年11月,但是从始至终和陈表达的都是他们应该做朋友,不会再在一起了。
图源@邢小白 版权属于原作者
这起轰动全美的硅谷杀妻案,随着庭审一场场推进,更多细节被揭开,也让公众对案件的关注持续升温。
希望这场迟来的正义,能还受害者一个公道。我们也将持续跟进庭审。
图源网络 版权属于原作者
| 当前新闻共有0条评论 | 分享到: |
|
||||||||||
| 评论前需要先 登录 或者 注册 哦 |
||||||||||||
| 24小时新闻排行榜 | 更多>> |
| 1 | 明明是世界领土大国,她偏要伪装成弹丸小国 |
| 2 | 爆北京拉响警报:2026头号风险浮出水面 |
| 3 | 中国金融圈炸锅,投行“第一美女”栽了 |
| 4 | 北京七环隧道大爆炸传出惊人内幕 |
| 5 | 消息:中共少校飞行员驾机自戕身亡 |
| 48小时新闻排行榜 | 更多>> |
| 1 | 波兰参战了 |
| 2 | 明明是世界领土大国,她偏要伪装成弹丸小国 |
| 3 | 要玩真的了!他点名警告习近平 |
| 4 | 万劫不复!中国正在重演晚清最后十年 |
| 5 | 会议内幕曝光!习等四人遭“围攻” |
| 6 | 更多人出事?北京流传神秘名单 |
| 7 | 爆北京拉响警报:2026头号风险浮出水面 |
| 8 | 北京大秀肌肉时刻,一张“致命照片”被公布 |
| 9 | 中国金融圈炸锅,投行“第一美女”栽了 |
| 10 | 北京七环隧道大爆炸传出惊人内幕 |
| 一周博客排行 | 更多>> |
| 一周博文回复排行榜 | 更多>> |
| 1 | 台湾问题:麻将停牌 | 随意生活 |
| 2 | 梅兰芳和兩位仍然在世的入室弟 | 玉质 |
| 3 | 川普到底卖了乌克兰没有? | 山蛟龙 |
| 4 | 第一美女:《越人歌》-宋祖英 | YOLO宥乐 |
| 5 | 做这道题,知道明年你要去哪? | 末班车 |
| 6 | 关于离岸爱国 | 阿里克斯Y |
| 7 | 海外中文出版的新路基本开通, | 高伐林 |
| 8 | 70%美国大学毕业生找不到工作 | 乐维 |
| 9 | 大湾区的整合梦 | 文庙 |
| 10 | 给菓趣的回复,你至少有放风的 | renweida |